-->
Luciel
IHMC CmapTools

IHMC CmapTools

Institute for Human & Machine Cognition

System & Utilities
0.0 | 0 Downloads |

What's New

Version 6.0.4.0

No changelog available yet.

Description

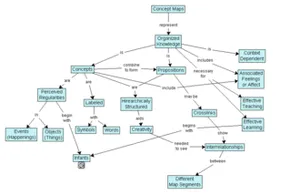
CmapTools empowers users to construct, navigate, share and criticize knowledge models represented as concept maps. It allows users to, among many other features, construct their Cmaps in their PC and share them anywhere on the Internet

Download

winget install IHMC.CmapTools

Popular in System & Utilities